2023年湖南专升本湖湘工匠燎原计划可以报考哪些学校
2023年湖南专升本湖湘工匠燎原计划可以报考的本科院校共有7所:湖南农业大学、中南林业科技大学、南华大学、湖南科技大学、吉首大学、湖南工业大学、湖南工商大学。各高校根据省教育厅统一下达的免试专升本规模,单独编制“湖湘工匠燎原计划”招生简章和专业招生计划。
上一篇讲了:2023年湖南专升本退役大学生士兵可以报考几所学校
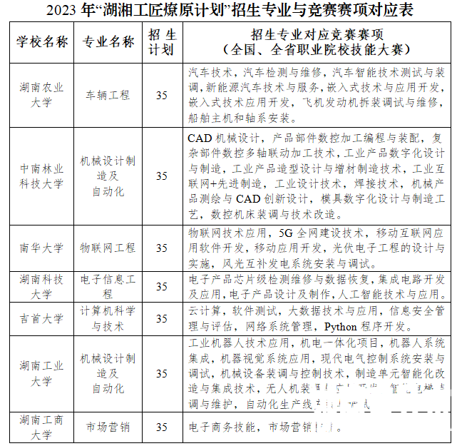
2023年湖南专升本湖湘工匠燎原计划招生专业与竞赛赛项对应表

2023年湖南专升本湖湘工匠燎原计划招生对象
“湖湘工匠燎原计划”的招生对象范围为参加世界技能竞赛、中国技能大赛、全国职业院校技能大赛获奖,全省职业院校技能竞赛、湖南省第一届职业技能大赛一等奖的高职(专科)应届毕业生。
各位考生可【在线咨询老师】与专业的报名指导老师开展一对一交流,帮助考生攻克基础知识薄弱、攻坚考试重点难点等困难,得到专属于自己的解答。敬请关注我们吧!
以上就是关于“2023年湖南专升本湖湘工匠燎原计划可以报考哪些学校”的全部内容,考生如果想获得更多关于湖南专升本报名时间、常见问题、相关资讯,如考试动态、招生简章、统考动态、湖南专升本院校、历年真题、考试大纲、专升本等相关信息,敬请关注湖南专升本网!
版权声明:本文内容转载自网络,该文观点仅代表作者本人。登载此文出于传递更多信息之目的,并不意味着赞同其观点或证实其描述。文章内容仅供参考,不构成投资建议。如发现本站有涉嫌抄袭侵权/违法违规的内容,请联系本站举报,一经查实,本站将立刻删除。
