湖南专升本“湖湘工匠燎原计划”招生院校
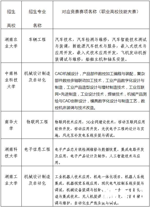
湖南专升本“湖湘工匠燎原计划”招生院校有湖南农业大学、中南林业科技大学、南华大学、湖南科技大学、湖南工业大学五所大学。2022年湖湘工匠燎原计划专业为湖南农业大学车辆工程专业、中南林业科技大学机械设计制造及自动化专业、南华大学物联网工程专业、湖南科技大学电子信息工程专业、湖南工业大学机械设计制造及自动化专业。
“湖湘工匠燎原计划”的招生对象范围为参加世界技能竞赛、中国技能大赛、全国职业院校技能大赛获奖,全省职业院校技能竞赛、湖南省职业技能大赛一等奖的高职(专科)应届毕业生。
“湖湘工匠燎原计划”招生高校为省教育厅认定的“湖湘工匠燎原计划”培养基地。免试专升本招生按以下“招生专业与竞赛赛项对应表”进行招生,符合条件的高职(专科)应届毕业生应根据本人获奖赛项申请对应本科高校的招生专业。各高校根据省教育厅统一下达的免试专升本规模,单独编制“湖湘工匠燎原计划”招生简章和专业招生计划。
2022年“湖湘工匠燎原计划”招生专业与竞赛赛项对应表

以上就是湖南专升本网给大家推送的湖南专升本“湖湘工匠燎原计划”招生院校~各位考生可加入【湖南专升本考生交流群】与同学们一起交流,或【在线咨询老师】与专业的报名指导老师开展一对一交流,帮助考生攻克基础知识薄弱、攻坚考试重点难点等困难,得到专属于自己的解答。敬请关注我们吧!
版权声明:本文内容转载自网络,该文观点仅代表作者本人。登载此文出于传递更多信息之目的,并不意味着赞同其观点或证实其描述。文章内容仅供参考,不构成投资建议。如发现本站有涉嫌抄袭侵权/违法违规的内容,请联系本站举报,一经查实,本站将立刻删除。
