2023年湖南文理学院芙蓉学院专升本市场营销专业课《市场营销学》考试大纲
《市场营销学》考试大纲
一、课程的性质和目的
《市场营销学》是工商管理类专业必修课。本课程的教学目的是使学生比较系统地掌握市场营销学的基本理论,基本知识和基本方法,牢固树立以顾客为中心的市场营销观念,培养和提高应用市场营销原理解决企业营销问题的基本能力,为学生毕业后能较好地适应市场营销管理工作的需要打下坚实的基础。
二、考试要求
考核类型:考试;考试总分:100 分
考试方法:闭卷;考试时间:120 分钟
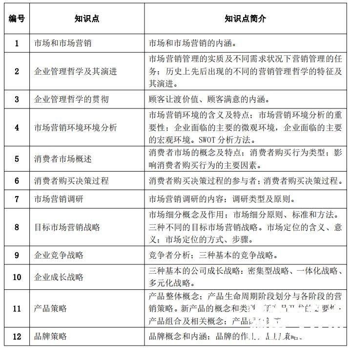
三、考核知识点


四、参考教材
《市场营销学》,吴健安,高教出版社,第六版,2016 年
版权声明:本文内容转载自网络,该文观点仅代表作者本人。登载此文出于传递更多信息之目的,并不意味着赞同其观点或证实其描述。文章内容仅供参考,不构成投资建议。如发现本站有涉嫌抄袭侵权/违法违规的内容,请联系本站举报,一经查实,本站将立刻删除。
