2023年湖南文理学院芙蓉学院专升本体育教育专业课《运动解剖学》考试大纲
《运动解剖学》考试大纲
一、课程性质、作用和任务
运动解剖学是体育专业本科学生一门必修的基础理论课程。它是研究正常人体形态结构及其发生发展规律基础上,研究体育运动对人体形态结构的影响,并对运动技术进行解剖学分析的一门新兴学科。因此它既是某些技术训练课程的理论基础,又是指导体育运动实践基础学科,同时它在培养适应我国经济建设中合格的体育人才具有十分重要的地位。通过对运动解剖学的基础理论、知识与方法的教学与实验,密切联系体育运动实践,使学生获得系统的正常人体各器官形态结构的知识;掌握与体育运动联系最为密切的运动系统各器官形态结构的特点、关节的机械运动规律、运动的主要肌群、以及发展肌肉力量和柔韧性等素质的基本原理;探讨体育运动对人体各器官的影响和对外部特征的影响;重视运动技术的解剖学分析方法,为分析人体动作,发展力量和柔韧性等运动训练方案制订,为运动技术诊断、运动损伤预防和运动选材等方面,为后继的理论与技术课程的学习奠定坚实的基础;提高学生运用解剖学知识分析、解决运动实践中具体问题的能力,为将来从事体育教学、训练、社会体育指导及体育科学研究工作等打下坚实的基础。
二、考核方式
考核类型:考试;考试总分:100 分
考试方法:闭卷;考试时间:120 分钟
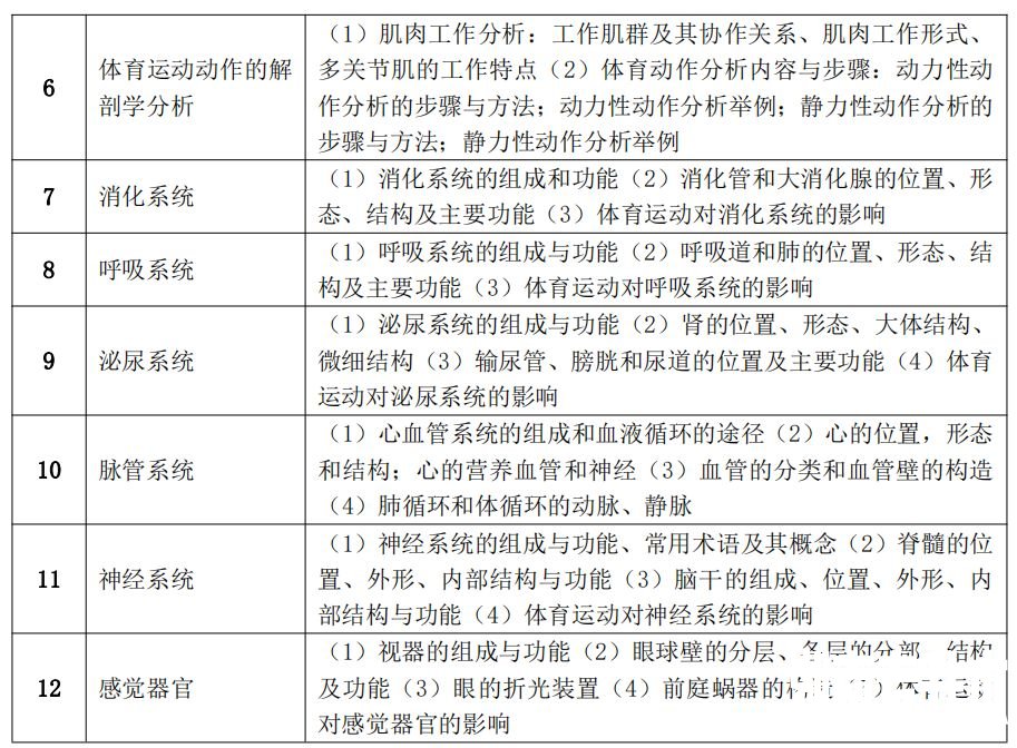
三、考核知识点


四、参考教材
[1]李世昌主编,《运动解剖学》(第三版),高等教育出版社,2015 年 7 月;
[2]卢义锦,姚士硕主编,《运动解剖学》(第一版),高等教育出版社,2001。
版权声明:本文内容转载自网络,该文观点仅代表作者本人。登载此文出于传递更多信息之目的,并不意味着赞同其观点或证实其描述。文章内容仅供参考,不构成投资建议。如发现本站有涉嫌抄袭侵权/违法违规的内容,请联系本站举报,一经查实,本站将立刻删除。
