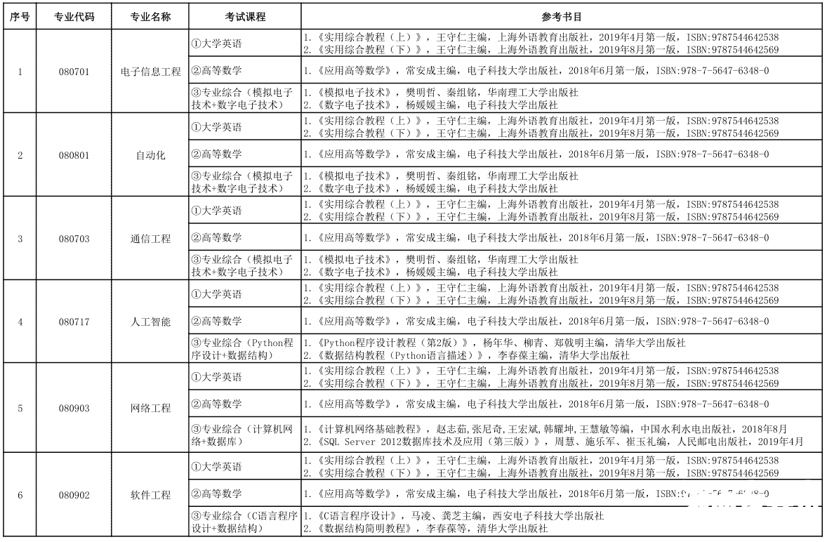
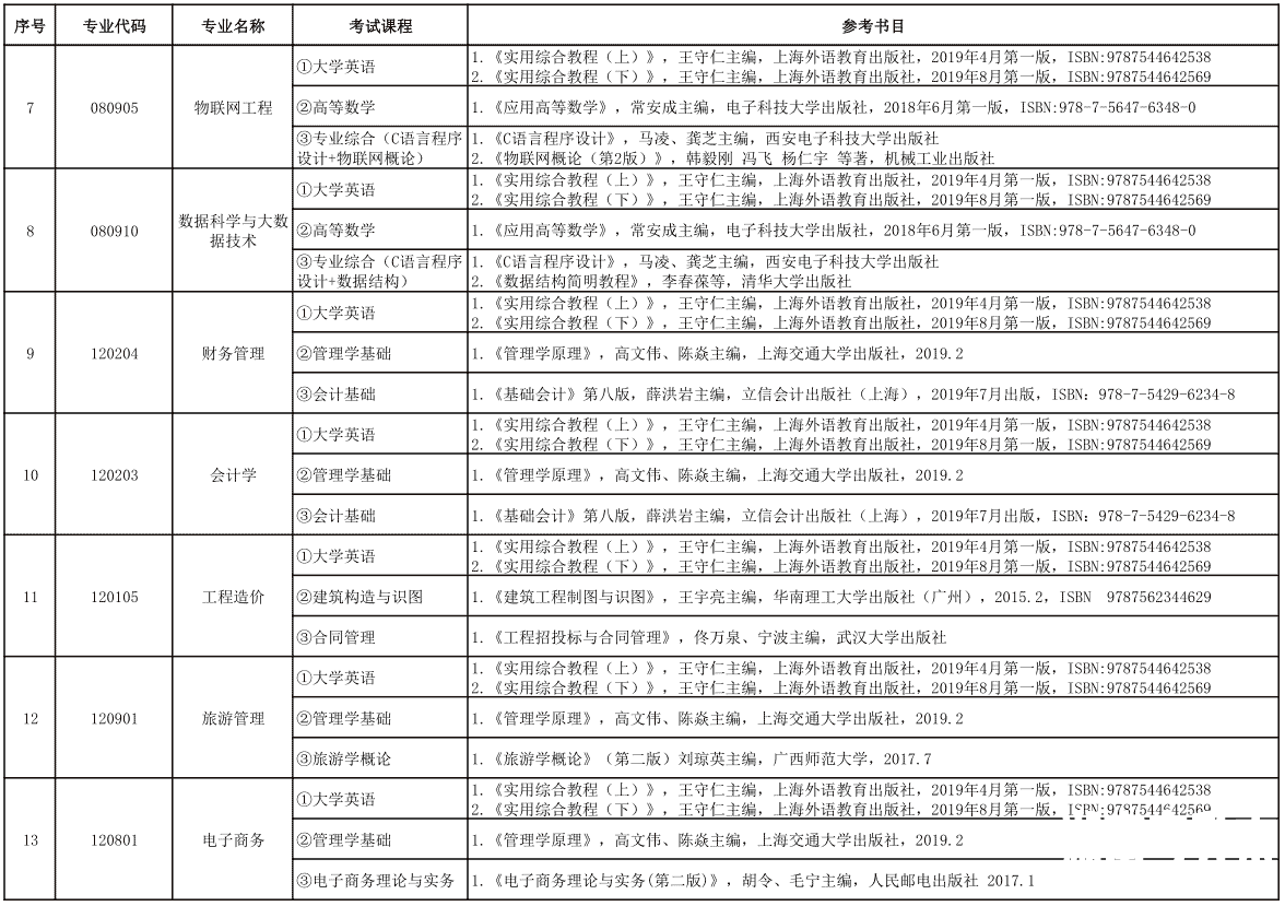
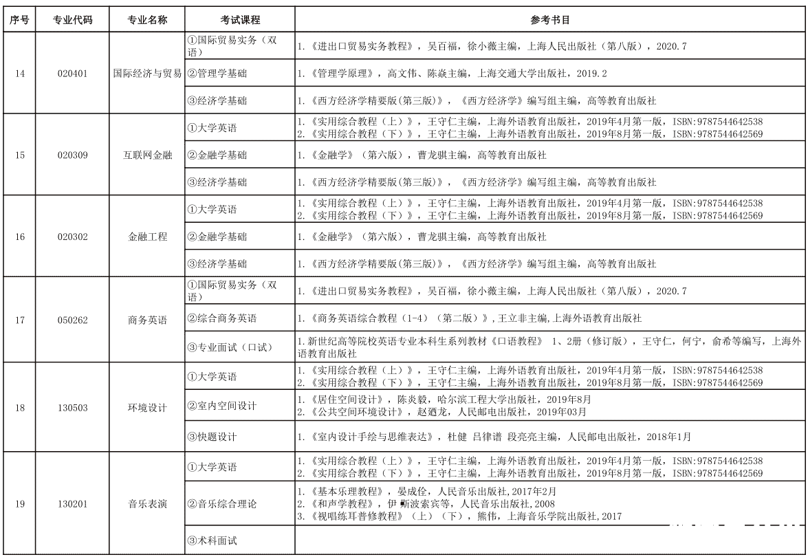
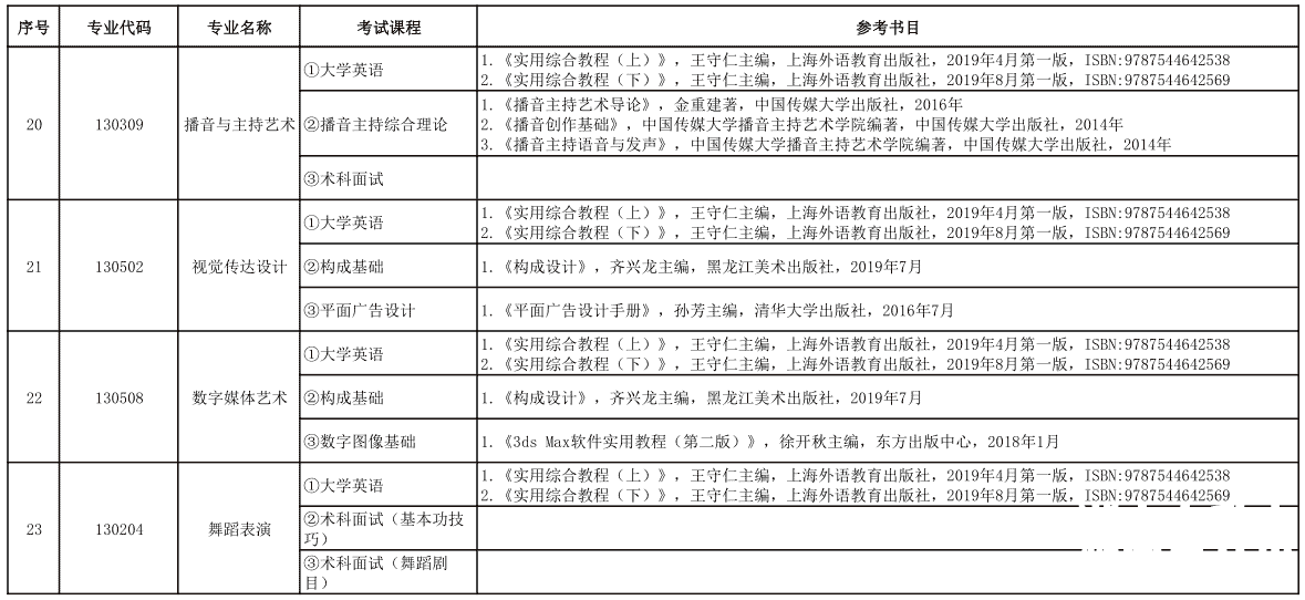
2022年湖南信息学院专升本各专业考试课程及参考书目
湖南专升本网根据省教育厅要求,实施分类考核录取。普通计划和脱贫家庭毕业生计划。采用笔试方式进行考核。考试科目包括公共课、专业基础课、专业课等三科,每科分值 均为 100 分,考试时间定于 4 月 23 日进行。各专业的考试课程、 参考书目及考试大纲见学校官网发布的《湖南信息学院 2022 年 专升本考试课程及参考书目》和《湖南信息学院 2022 年专升本 招生专业考试大纲》。
点击这里查看:2022年湖南专升本已公布院校招生简章汇总
点击这里查看:2022年湖南专升本基础精讲培训班
关注公众号,回复【开学礼包】免费领公众号真题资料(公共课+专业课)!,敬请关注公众号:湖南专升本





备考22级的宝子们,湖南专升本倒计时已经开启了,在接下来的备考中,『基础精讲』成为了人人都在追捧的热门词汇!
湖南专升本网即将在3月初推出传爱书城平台,为此湖南专升本网给大家准备了一波大福利!!!
这不,小编带着贼受欢迎的《2022湖南专升本基础精讲课》来啦!
原价1099元的湖南专升本基础精讲课,现在最低只要399元!
你以为这次福利就这么点?不存在!
原价99元的高数导学课,现在只要49元!
原价499元的生理学考前冲刺课,现在只要199元!
买到就是赚到,中国人不骗中国人!!!

扫码进行购买课程
服务说明:下单后2小时,系统会自动为您分配专业老师替你开课,如遇学员咨询或报名高峰期,可能存在延后,请考生谅解。
以上就是湖南专升本网给大家整理的2022年湖南信息学院专升本各专业考试课程及参考书目~各位考生可加入【湖南专升本考生交流群】与同学们一起交流,或【在线咨询老师】与专业的报名指导老师开展一对一交流,帮助考生攻克基础知识薄弱、攻坚考试重点难点等困难,得到专属于自己的解答。敬请关注我们吧!
版权声明:本文内容转载自网络,该文观点仅代表作者本人。登载此文出于传递更多信息之目的,并不意味着赞同其观点或证实其描述。文章内容仅供参考,不构成投资建议。如发现本站有涉嫌抄袭侵权/违法违规的内容,请联系本站举报,一经查实,本站将立刻删除。
