2023年怀化学院专升本学前教育专业《心理学》考试大纲
第一部分 说明和要求
一、课程基本信息
心理学课程是师范教育专业学生的专业核心课程。是教师教育非常重要的一门课程,是取得教师资格的必要条件。
二、课程考试目的
为统一心理学的教学与考试内容,怀化学院教育科学学院编制该考试大纲,供教师教学、命题及学生学习和复习使用。期末考试试题严格按照考试大纲命题。
三、考核目标
心理学考试大纲严格遵照本课程教学大纲执行,要求学生掌握心理学基础知识,能够初步运用心理学基本理论解读教育教学现象和解决教学实践中出现的基本问题。重点考核心理学的基本知识、基本理论以及学生认识问题、分析问题和解决问题的能力。
四、教材与参考书
刘晓明:心理学,华中师范大学出版社, 2017年版
五、考试题型、分值分布与考试时长
选择题(每题2分,共20题,共40分)、判断题(每题2分,共10题,共20分)、简答题(每题10分,共2题,共20分)、材料分析题 (共20分)。
考试时长:120分钟
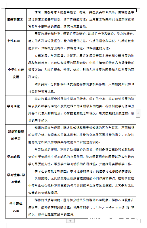
第二部分 各章考核目标与内容


第三大部分 题型举例
一、选择题
1.“龙生龙,凤生凤,老鼠生来会打洞”主要表现了( A )对心理发展的影响。
A.遗传 B.生活环境 C.饮食 D.后天因素
2.用红笔划出书中的重点是利用了知觉的( B )特性。
A.整体性 B.选择性 C.理解性 D恒常性
二、判断题
1.父母受教育程度越高,他们的孩子创造性越强。( × )
2.想象和感知觉最大的不同,在于想象的形象非来源于客观现实。( × )
三、简答题
请简述短时记忆的特点。
答:短时记忆是指人对信息的短暂保持和容量有限的记忆(2’);是感觉记忆到长时记忆的中间阶段(2’);保持的时间大约1分钟左右(2’);编码方式以听觉编码为主(2’);信息容量为7±2组块(2’)
四、材料分析题
抗战时期,陶行知先生在担任育才学校校长时,看见一位学生用泥巴砸另外的同学。陶先生上前制止了他,并让他放学后到校长室去一下。放学后,陶先生来到办公室时,那位同学早已等在那里。先生没有批评他,反而掏出一颗糖给他,并对他说:“你按时到,我迟到了。这颗糖奖励给你。”学生惊疑不定地接过糖。接着,先生又从口袋里掏出了一颗糖,对学生说:“你用泥巴砸人时,我制止你,你立刻就停止了,我应该奖励你。”学生疑惑万分地接过糖。然后,先生又掏出了第三颗糖,对学生说:“根据我的了解,你用泥巴砸那些男生,是因为他们欺负女生。这说明你有正义感,我也要奖励你。”这时,学生已经激动得留下眼泪,说:“校长,我知道我错了,我砸的不是坏人,是自己的同学……”学生感动得磕磕巴巴地说出心理的感受。陶先生笑了。从口袋中掏出第四颗糖,对那个学生说:“这颗糖奖励给你,是因为你认识到了自己的错误。好了,我的糖给完了,我们的谈话也完了。”
请结合陶行知先生的“四颗糖故事”谈谈惩罚在学校教育中的作用。
答:惩罚是行为主义流派学习理论中的核心概念。在斯金纳的操作性条件反射理论中,个体出现某种行为后,呈现一个厌恶刺激或不愉快情境,可抑制或消除这类行为的发生,这被称为惩罚。比如,儿童过度上网,家长会批评责罚,然后这种行为会减少。惩罚的目的是降低行为发生的概念,手段是通过呈现厌恶或不愉快情境。但是惩罚的作用并不是十分有效,只能起到暂时抑制行为的作用,厌恶刺激停止后,原来的反应仍会恢复。且惩罚还存在消极作用,对学习产生焦虑和恐惧。长期的惩罚降低了对惩罚的敏感性,易于养成逆反心理,激发憎恶感和痛恨感。日常运用时,应尽量避免单独使用惩罚,惩罚不良行为最好与强化良好行为相结合,比如陶行知先生用糖来奖赏该生的良好行为。
